Aryan Sharma
Researching and engineering in AI, ML, and DS
You want to protect the world, but you don't want it to change. How is humanity saved if it's not allowed to evolve?
Ultron · Avengers: Age of Ultron
Currently: Looking for summer internship opportunities in AI, ML, and DS
Latest News
- 2026.02
Built a dynamic caption placement engine for videos with YOLOv8[GitHub]
- 2025.11
Built a prototype vaccine schedule listing web app for a funded college project[GitHub]
- 2025.09
Started M.S. in Computer Science at UC Riverside.
- 2025.06
Finished B. Tech. in Computer Science and Engineering at VIT Vellore.
- 2025.03
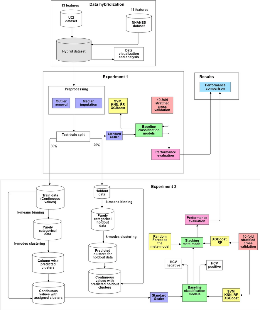
Paper on cross dataset meta-model for hepatitis c detection accepted in Scientific Reports.[Paper]
About
The best ML work, to me, lives where rigorous methods meet code you trust in production.
I'm a Computer Science graduate student at UC Riverside, where I focus on machine learning and artificial intelligence. My research so far has been on how we can build more efficient and interpretable deep learning systems for non-invasive healthcare applications.
Before UCR, I did my B. Tech. in Computer Science and Engineering at VIT Vellore. I bring a practical engineering mindset to my research. I believe the best ML work lives at the intersection of rigorous theory and clean, production-ready code.
When I'm not training models or writing papers, you'll find me building projects, reading research papers, playing chess, or exploring the hiking trails around Riverside.
Selected Projects
Experience
Cybersecurity and Data analysis Intern
Sep 2023 — Dec 2023Redinent Innovations
Bengaluru, Karnataka, India
- Aggregated banner fingerprints from exposed interfaces of IOT devices using dorks, Censys, Shodan, and ZoomEye, expanded the database by over 1200+ entries, achieving 25% growth.
- Pinpointed 17 vertical parameters to uniquely identify login pages for specific subgroups of devices.
- Compiled stable attributes such as tuples through recursive analysis of login pages and reduced false matches by 25%, improving identification accuracy to 91%.
- Delivered a clean, usable dataset mapped to device identifiers and helped streamline downstream tasks like external attack surface monitoring, increasing the number of devices monitored by 35%.
3D Modeling, Animations, and Game Development Intern
Feb 2023 — May 2023Vifr Technologies
Vellore, Tamil Nadu, India
- Architected and refined 25+ environmental, character, and animated assets every week, improving the assets library by 275%.
- Spearheaded 5-person team to deliver 10 core features, completing the project 3 weeks before schedule.
- Pioneered shader-based solutions in Unity to replace simulation-based methods for environmental objects; enhanced runtime efficiency by 60% and reduced draw calls by 150 per frame.
- Engineered pipelines integrating accessibility features within the game, resulting in a 65% surge in user engagement among children with neurodevelopmental disorders during initial user testing.
Publications
Google Scholar →A cross dataset meta-model for hepatitis C detection using multi-dimensional pre-clustering
Aryan Sharma, Tanmay Khade, Prof. Shashank Mouli Satapathy
Skills
Education
University of California, Riverside
2025 — PresentM.S. in Computer Science
Focus: Machine Learning & Artificial Intelligence · GPA: 3.7/4.0 · Relevant Coursework: Advanced Machine Learning, Natural Language Processing, Advanced Computer Vision
Vellore Institute of Technology
2021 — 2025B.Tech. in Computer Science and Engineering
GPA: 3.9/4.0 · Relevant Coursework: Data Structures and Algorithms, Operating Systems, Computer Networks, Database Management Systems, Computer Architecture, Compiler Design, Software Engineering, Artificial Intelligence, Machine Learning, Deep Learning, Computer Vision, Natural Language Processing, Robotics, and Embedded Systems.
Get in Touch
I'm always open to discussing research collaborations, interesting projects, or opportunities.
